蔚来汽车,「独立」了
「我们绝不会用收购或购买的方法获得生产资质」。
关于蔚来汽车的未来,李斌在2018年就已经有所透露。但同时,李斌也是一位代工模式的「忠实拥护者」,趁着蔚来ES8投产的风口,与江淮、长安、广汽三家传统OEM达成合作,在应对延迟交付新车的质疑,仍然坚持主机厂商的「职业操守」。
「有人愿意专注制造就让他专注制造,比如像台积电和富士康;而有人愿意研发和服务就应该专攻研发服务。制造专门化不仅有利于资源的合理配置,而且能够保证车企持续高效地利用产能,以避免今年销量好,工人加班加点,明年销量不好,裁人保成本」。

另外李斌也认为,制造环节是产品质量很重要的一部分,但产品设计、材料一开始就决定了车辆的品质。代工模式备受质疑的年代,蔚来汽车也扛了过来。
但时代总是千变万化,越来越多的造车新势力独立生产自食其力,蔚来汽车暂未高调官宣,但坐拥生产资质,意味着蔚来汽车彻底告别代工模式,以全新尾标示人。或许完全独立对于李斌当初的承诺来说略有「打脸」,但蔚来汽车终于可以「撕下」江淮汽车的标签,成为纯血的「蔚来汽车蔚来造」。
第一位拥有「蔚来汽车」的用户,又会是谁呢?
蔚来汽车,不再是「江淮制造」
蔚来汽车喜提造车资质早有迹象。
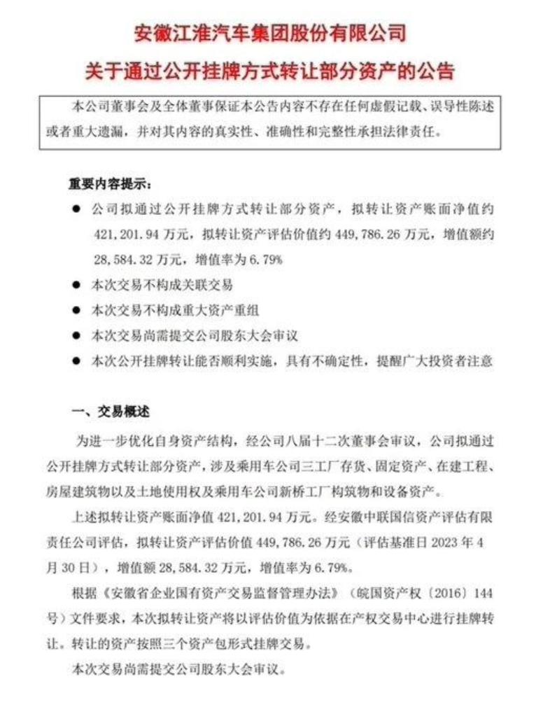
10月20日,江淮汽车发布公告,拟通过公开挂牌的方式转让部分资产,涉及乘用车公司三工厂存货、固定资产、在建工程、房屋建筑物以及土地使用权及乘用车公司新桥工厂构筑物和设备资产。拟挂牌价格为44.98亿元,增值额为2.86亿元,增值率为6.79%。简单来说,就是江淮把工厂分成三个资产部分,打包卖给蔚来汽车。

知情人士透露,江淮汽车转让的,就是与蔚来汽车合作打造的F1、F2两座工厂。蔚来豪掷45亿元,撕下了「江淮制造」的标签,车辆生产企业信用信息管理系统已经证明,蔚来汽车具备了自己的生产资质。虽然是蔚来汽车的生产资质也是通过转让收购而来,但好歹也是具备了营销和生产双资质的新能源汽车制造商。

据了解,F1工厂采用双班制,年产能为24万,极限为30万,而F2工厂规划产能为一期60万、二期40万,两家工厂的利用率并不算很高。以后的蔚来工厂除了和江淮距离近,基本没什么业务上的往来了。
位于正佳广场一楼的蔚来汽车正佳广场展厅的ET5 Touring,不仅车尾没有贴「江淮汽车」的标签,直接打上了ET5的名号,似乎也在暗示生产、产品线方面的调整。展示车的样貌和做工细节并没有明显变化,但尾标的调整却意味着它新的「身份」。
至少,二三十万的蔚来ET5,不再是江淮汽车的「附属品」。

放在以前,蔚来汽车与江淮汽车合作,前者拥有营销资质,后者拥有生产资质。后者建设工厂,前者负责管理,并根据使用情况向后者支付代工相关费用。某种程度上,这就像是主机厂商设计产品,并将对应的方案交给OEM制造商「定制生产」,利用对方产能的同时,也让产品把控变成了不稳定的因素。
但时代在变,蔚来的模式也需要跟着变。
豪掷45亿,只为把命运掌握在自己手中
处于代工模式下的主机厂商,无论设计出多好的车型,量产最终要贴上生产方的标签。由江淮汽车制造的蔚来汽车,用料和产品设计由蔚来决定,原材料采购、整车组装、产品验收等环节,或许不是主机厂商能够控制的。也就意味着,代工生产的车辆,更像是一种「深度定制」产品。

起初,造车新势力放在汽车市场还是「初生牛犊」,普遍采用代工模式。把生产环节放在有经验的汽车制造商身上,借助他们优秀的汽车生产经验,也可以大幅降低产线布局的成本,节约宝贵的现金流,避免了重资产投入的情况。
对于一家初创的汽车品牌,走代工路线是省钱又靠谱的决定。
但代工模式的也存在不便之处,主机厂商与制造商之间的配合不够紧密,生产效率不够理想,一旦生产方「掉链子」,主机厂商就要面临延迟交付等难题。两个品牌必定是「两颗心」,内部有不同的理念和看法,终归不是「一条绳上的蚂蚱」。而由于代工关系,蔚来汽车还需要支付一定的代工费用,从长远来看,代工就像电池租赁,是一笔不必要的持续输出。

蔚来汽车豪掷45亿元,把江淮汽车的合作工厂资产买下来,也相当于把「命运」把握在自己手上。有了自己的工厂,公司上下齐心,自然能造出更好的产品。少了代工的费用,蔚来汽车的生产成本,某种程度上也更低了。
为了明年上市的阿尔卑斯,蔚来汽车也是时候拥有自己的生产体系了。
通过造车资质完成蜕变的造车新势力不在多数,但他们的成功都意味着自己掌握生产环节的必要性。理想汽车、小鹏汽车通过自有生产和研发体系,完成了技术升级迭代,并通过不断的销量爬升,证明了自己的品牌力。同样的,在汽车制造有多年积累的传统车企,电气化转型后的新能源品牌,也展现出了强劲的势头。
2023年,是新能源汽车疯狂内卷的一年,降价、补贴、优惠满天飞,甚至新车一开始就是惊爆低价。先吃螃蟹的人感受到了背刺,汽车制造商则卯足力气,丢掉所谓的利润和品牌高度,真刀真枪下场搏杀。坚持不降价的蔚来汽车,也通过权益拆分,让汽车价格「等效」降低。

刚刚过去的11月,蔚来汽车交付新车15959辆,同比有一定的增长,不过相比7月份的20462辆,有一定的差距。如今的新能源汽车市场,能卖出车,啃食合资品牌的大盘,车企就有现金流,蔚来的宏图委员才能得以实现。通过规模化量产和交付,拥有稳定庞大的用户量,换电业务也会跟着成长。多卖车,对于任何一家车企都没有坏处。
而有了外部合作的蔚来换电体系,也意味着蔚来换电不再是「孤身奋战」,得到了更多来自合作品牌的支援,或许能够更好地支撑蔚来的业务盈利。
蔚来独行、江淮「入华」,他们都有光明的未来
蔚来汽车喜提生产资质,销售、生产合为一体,蔚来也是一家能够独当一面的汽车制造商了。
而江淮汽车,选择了顺应新能源「武林盟主」华为的号召,加入智能化大平台的合作当中,重磅级的百万新品已经在规划阶段。在我看来,蔚来和江淮汽车分道扬镳,都是为了更好的发展。代工业务并没有给江淮带来太多好处,2018年-2022年,江淮代工业务累计收入为30亿元,中间有因为出现了15亿元的亏损,乍一看数字不算完美。

但蔚来汽车掌握了生产环节,质量把控由蔚来决定,并且能够顺利打通研发、生产两个大环节。毫无疑问,「完全独立」之后的蔚来汽车,更有自己的色彩。我相信,那些还在采用代工模式的造车新势力,也在努力挣脱OEM的阴霾,去掉别人的尾标,蜕变为真正的自己。
那么,高合汽车何时揭掉「东风悦达」的尾标呢?
本站所有文章、数据、图片均来自互联网,一切版权均归源网站或源作者所有。
如果侵犯了你的权益请来信告知我们删除。邮箱:business@qudong.com

